• 首页
  • 传感器中心
  • 解决方案
    • 按行业
    • 按用途
    • 按产品应用案例
  • 服务与支持
    • 选型手册
    • 3D图
    • 说明书
  • 关于我们
    • 关于我们
    • 新闻中心
    • 发展历程
    • 联系我们
끠
  • 电话:
    0755-2949-0141
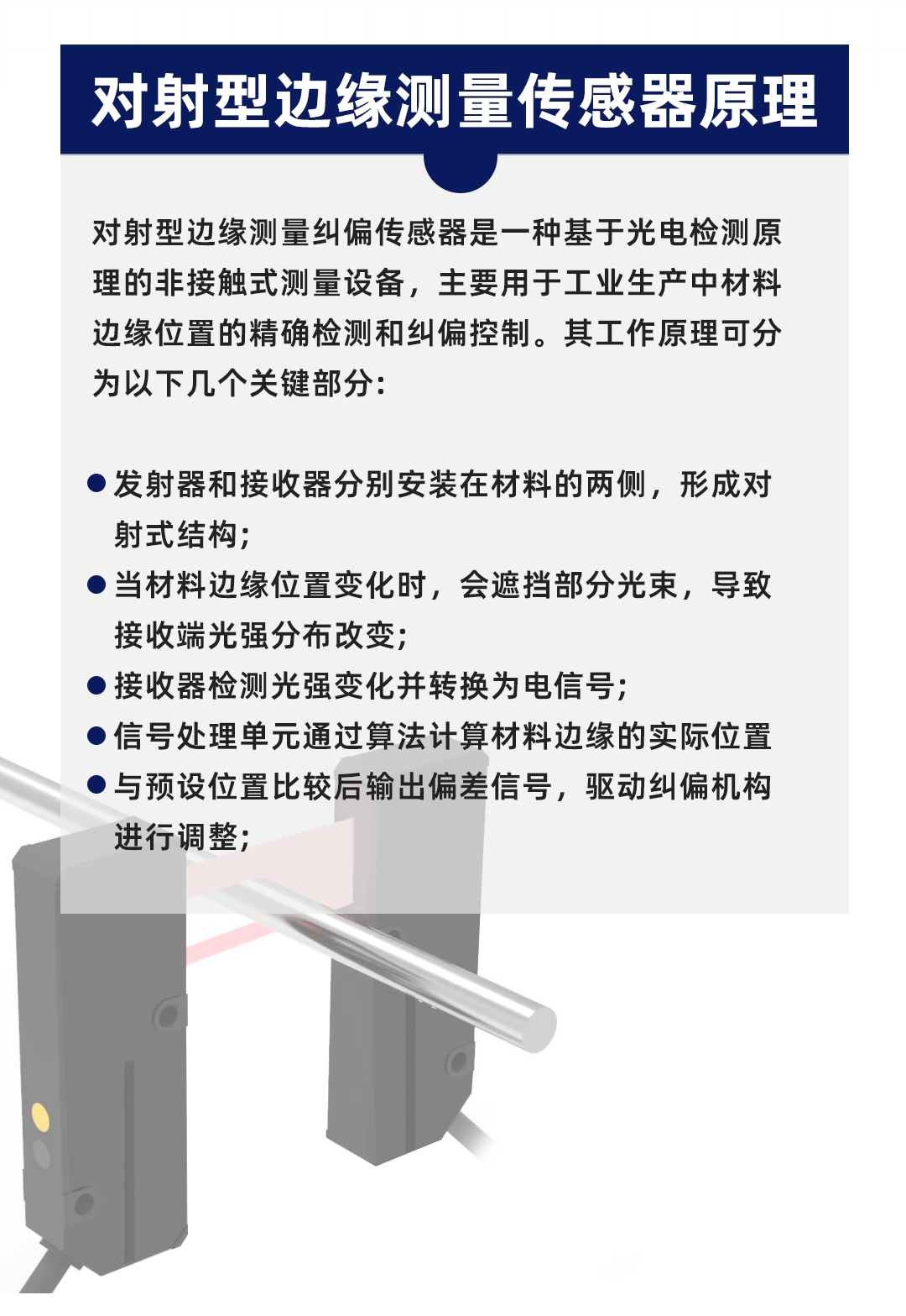
首页  ꄲ  新闻中心  ꄲ  从薄膜到金属带——高精度对射型边缘测量传感器助力工业领域实现零误差生产!

从薄膜到金属带——高精度对射型边缘测量传感器助力工业领域实现零误差生产!

创建时间:2025-11-18 11:51
넶浏览量:0


公众号_02.jpg公众号_05.jpg

 
ꄴ前一个: 无
ꄲ后一个: 无
版权所有: 深圳市西熙光栅科技有限公司

产品综合目录下载

西熙传感 智造而生

前往下载
  • 地址:
    深圳市宝安区松岗街道沙江路162号鑫伟润高新园1栋10层
  • 联系电话:
    0755-2949-0141
  • 邮箱:
    sz_simer@163.com

关注西熙

杨工18038074821

官方抖音①

庞工18118735456

 本网站由阿里云提供云计算及安全服务
本网站支持 IPv6
 本网站由阿里云提供云计算及安全服务
本网站支持 IPv6
 本网站由阿里云提供云计算及安全服务
本网站支持 IPv6
 本网站由阿里云提供云计算及安全服务
本网站支持 IPv6